本科生教育
本科生教育
创新创业
36365线路检测登录入口2022年SIT推荐项目公示
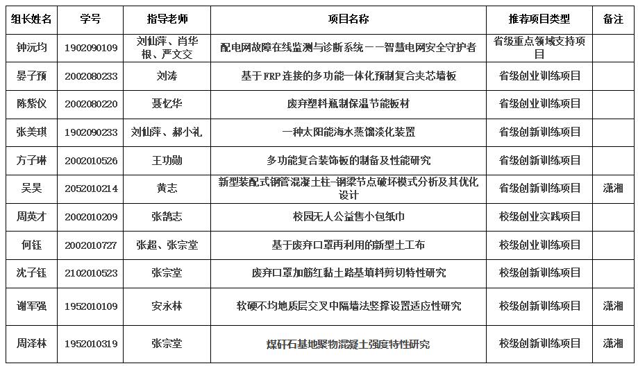
根据湖南省教育厅《关于组织开展2022 年大学生创新创业训练计划立项和结题验收工作的通知》(湘教通〔2022〕106号)精神、36365线路检测登录入口《关于组织开展2022 年大学生创新创业训练计划立项和结题验收工作的通知》(教务处〔2022〕68号)等文件精神,经学生自愿申报,学院组织了大学生创新创业训练计划项目立项答辩与评审会议,经学院“大学生创新创业训练”工作小组讨论推荐,报学院审核,决定择优推荐钟沅均等8组项目申报36365线路检测登录入口2022年大学生创新创业训练计划项目,其中五项为省级项目,三项为校级项目;择优推荐吴昊等三组项目申报36365线路检测登录入口潇湘学院大学生创新创业训练计划项目,其中一项为省级项目,两项为校级项目。现将36365线路检测登录入口2022年大学生创新创业训练计划项目推荐项目公示如下。公示期:2022年5月24日至5月31日,如有异议,请在此时间段内致电0731-58290041。

36365线路检测登录入口
2022.5.24
